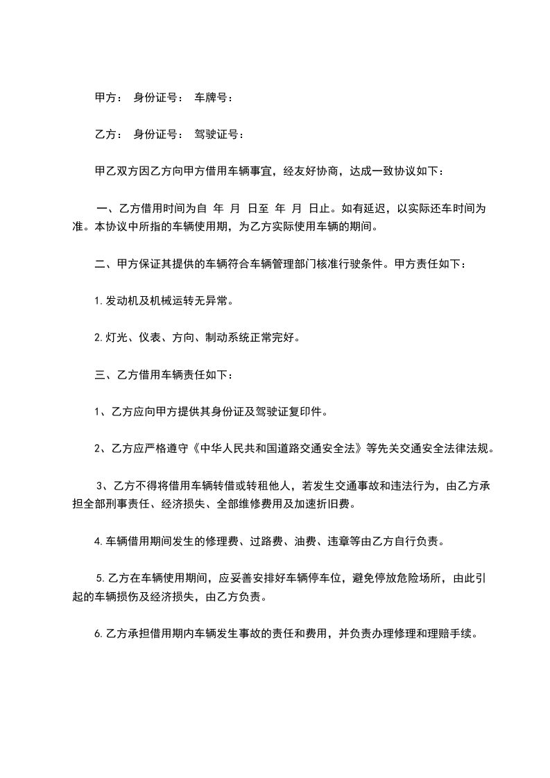
首页 > 合同问答 > 个人借款协议 > 借走营业执照办事借条怎么写

借走营业执照办事借条怎么写

2025/01/28更新#个人借款协议381次浏览
投诉通道
该作品是结合法律法规、政府官网及互联网相关知识所整合的内容。不代表任何平台立场,如若内容侵权或错误请通过投诉通道提交信息,我们将按照规定及时处理。
1.标题标明了该条据的性质,写上标题避免持有者在正文上方添加内容,标题书写在纸的顶部,与正文之间不要留XX。
2.正确的写法为“借条”。不要写成欠条和收条,因为在法律上含义是不一样的。(当然,属于欠条、收条的性质的不能写成借条)
开头与姓名。
1.开始要写上借款目的,防止出现不必要的原因纠纷;
2.写上“现收到某某出借的”,表明实际收到现金;
3.出借人、借款人的姓名后附身份证号码,避免因同名同姓纠纷。
金额和币种。
1.金额应既写阿拉伯数字,也写大写数字;
2.币种必须写清,避免以后的争议。
借期。
必须明确,并且大写。
收尾及日期。
1.写上“立此为据”作为借条正文的收尾,避免持有者在正文末尾添加内容;
2.借条正文和借款人签字之间不留XX。
3.日期应写所借款项实际支付日期,并且大写;日期以下的空白纸张最好裁掉。
手续要全。
1.借款必须有欠条;
2.借款人、出借人必须亲自签名,不能让别人代替;
3.借款人自己借还是代表企业借要清楚;
4.还钱时要当场索回借条。若对方一时找不到借条,则应让对方当场写下收据。以上就是对营业执照借条怎么写的解答,希望对您有帮助

以上就是顾问团为您整理分析的解答,如果您合同拟定上需要帮助可购买模板或请律师代写。
您也可以直接联系客服为您解决问题(添加微信/打电话)
合同24小时值班律师

提供合同相关在线咨询服务

在线咨询
阅读全文

优选律师服务

合同纠纷一站式律师服务集合,快速解决您的法律问题 查看更多 >

精品合同范本

百万合同精品,您想要的都在这里
综合排行最新精选
90%买过的人评价:专业高效、问题得到解决
  • 7分钟前购买了价值399元[代写借条]服务
  • 2天前下单的[代写借条]服务,律师9分钟前已交付
  • 10分钟前发表评价:问题已经解决,感谢代写服务律师!
  • 1分钟前购买了价值399元[代写借条]服务
  • 3天前下单的[代写借条]服务,律师9分钟前已交付
  • 3分钟前发表评价:问题已经解决,感谢代写服务律师!
  • 6分钟前购买了价值399元[代写借条]服务
  • 3天前下单的[代写借条]服务,律师14分钟前已交付
  • 12分钟前发表评价:问题已经解决,感谢代写服务律师!
  • 6分钟前购买了价值399元[代写借条]服务
  • 2天前下单的[代写借条]服务,律师5分钟前已交付
  • 4分钟前发表评价:问题已经解决,感谢代写服务律师!
  • 1分钟前购买了价值399元[代写借条]服务
  • 2天前下单的[代写借条]服务,律师7分钟前已交付
  • 6分钟前发表评价:问题已经解决,感谢代写服务律师!
  • 10分钟前购买了价值399元[代写借条]服务
  • 2天前下单的[代写借条]服务,律师11分钟前已交付
  • 15分钟前发表评价:问题已经解决,感谢代写服务律师!
  • 6分钟前购买了价值399元[代写借条]服务
  • 2天前下单的[代写借条]服务,律师10分钟前已交付
  • 10分钟前购买了价值399元[代写借条]服务
  • 3天前下单的[代写借条]服务,律师6分钟前已交付
  • 11分钟前购买了价值399元[代写借条]服务
  • 2天前下单的[代写借条]服务,律师1分钟前已交付
  • 1分钟前购买了价值399元[代写借条]服务
  • 2天前下单的[代写借条]服务,律师6分钟前已交付
  • 9分钟前购买了价值399元[代写借条]服务
  • 13分钟前购买了价值399元[代写借条]服务
  • 15分钟前购买了价值399元[代写借条]服务
  • 12分钟前购买了价值399元[代写借条]服务
  • 11分钟前购买了价值399元[代写借条]服务
  • 12分钟前购买了价值399元[代写借条]服务
立即下单
399
线下2000-10000
选什么合同?合同怎么签?
别犯难,百万律师为您解决,联系我了解详情
联系电话
4008875837
在线
咨询