LTC660:100mA CMOS电压转换器
发布日期:2025-10-20
特性
■ 5V到-5V电源的简单转换
■ 输出驱动:100mA
■ 路线:6.5Ω (100mA时损耗0.65V)
■ BOOST引脚(引脚1)用于更高的开关频率
■ 反转和加倍模式
■ 最小开路电压转换效率:99%
■ 100mA负载下的典型功率转换效率:88%
■ 易于使用
应用
■ 5V到±5V电源的转换
■ 廉价的负供应
■ 数据采集系统
■ 大电流升级到LTC1044或LTC7660
描述
LTC®660是单片CMOS开关电容电压转换器。它执行电源电压从1.5V到5.5V的输入范围从正到负的转换,从而产生-1.5V到-5.5V的互补输出电压。它还可以在2.5V至5.5V的输入电压范围内执行倍增,从而产生5V至11V的倍增输出电压。充油泵和充油箱功能只需要两个外部电容器。
转换器有一个内部振荡器,当连接到电容器时,可以由外部时钟过驱动或减速。振荡器在空载时以10kHz的频率运行。如果将BOOST引脚连接到V+,也可以获得音频带外的更高频率。
LTC660包含一个内部振荡器,除以二,电压电平移位器和四个功率MOSFET。
工作原理
为了理解LTC660的工作原理,请查看一个基本的开关电容器构建块。在图2中,当开关处于左侧位置时,电容器C1将充电至电压V1。C1的总费用为q1=C1V1。然后,开关向右移动,将C1放电至电压V2。在该放电时间之后,C1上的电荷为q2=C1V2。注意,电荷已经从源V1转移到输出V2。转移的费用金额为:

如果开关每秒循环“f”次,则单位时间(即电流)的电荷转移为:

根据电压和阻抗等效性重写,

定义了一个新的变量REQUIV,使得REQUIV=1/fC1。因此,开关电容器网络的等效电路如图3所示。图4显示,LTC660具有与基本开关电容器构建块相同的开关作用。

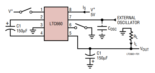
图1:测试电路

图2:开关电容器积木

图3:开关电容等效电路

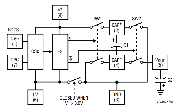
图4:LTC660开关电容式电压互感器框图
这种简化的电路不包括开关的有限导通电阻和输出电压纹波,但它对设备的工作原理有直观的感觉。例如,如果你研究功率转换效率与频率的关系,这个简单的理论将解释LTC660的行为。损耗和效率由输出阻抗决定。随着频率的降低,输出阻抗最终将由1/fC1项主导,电压损耗将上升,从而降低效率。随着频率的增加,静态电流也会增加。在高频下,电流损失变得显著,功率效率开始降低。
LTC660振荡器频率设计为在电压损失最小的情况下运行。对于外部150µF电容器,有效输出阻抗由内部开关电阻和电容器ESR决定。
LV(引脚6)
LTC660的内部逻辑在V+和LV(引脚6)之间运行。对于V+≥3V的电压,内部开关将低压对地短路(引脚3)。对于V+<3V,低压引脚应接地。对于V+≥3V,低压引脚可以接地或保持浮动。
OSC(引脚7)和BOOST(引脚1)
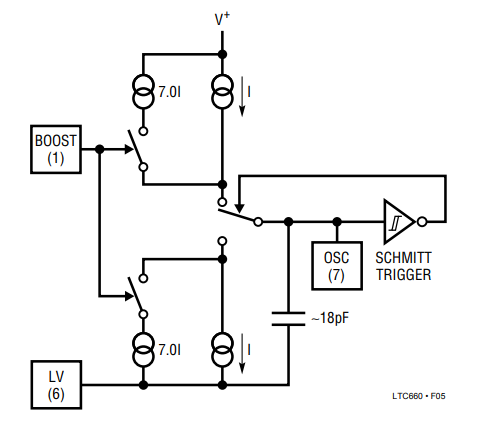
开关频率可以升高、降低或由外部电源驱动。图5显示了振荡器电路的功能图。

图5:振荡器

图6:外部计时
通过将BOOST引脚(引脚1)连接到V+,充电和放电电流增加,因此频率增加了大约四倍半。提高频率将降低高负载电流的输出阻抗和纹波。
用更大的电容加载引脚7会降低频率。使用BOOST(引脚1)和引脚7上的外部电容,用户可以在很宽的范围内选择频率。
通过驱动引脚7并保持BOOST引脚打开,可以很容易地从外部频率源驱动LTC660,如图6所示。引脚7的输出电流很小,通常为1.1µA至8µA,因此逻辑门能够驱动该电流。(CMOS逻辑门可用于驱动OSC引脚。)对于5V应用,只需添加外部上拉电阻即可使用TTL逻辑门(见图6)。
